最新资讯
这次北京疫情来得突然又恰好赶上了五一令大部分的北京居民都无法好好享受这个假期尤其是封控区管控区居民更是还无法正常出入现在小伙伴们都很想晓得本轮疫情要不断多久北京疫情什......
自五月份以来北京疫情就非常严峻已经有多个小区被调为中高风险地区封闭管理最新消息北京昨日新增本土那么新增病例具体在什么地方里下面小编为小伙伴们带来北京昨日新增本土具体详......
自山西韵达快递出现疫情之后很多其他地区的玩家都发现自己的韵达快递物流信息也停止更新了不少包裹被运往某地转运交付中心或分拨交付中心后物流信息迟迟不更新或显示因不可抗力因......
最近一段时间国内多地出现疫情其中哈尔滨也有疫情为了疫情防控当地多个小区封闭管理经过一段时间严格管控已经有所好转那么哈尔滨解封了吗哈尔滨疫情什么时候解封下面小编为小伙伴......
从月以来上海的快递就因为疫情原因一度处于停运状态很多人的快递一直没有给配送现在随着上海疫情开始逐渐好转小伙伴们对快递何时可以正常寄送也非常关注那么目前上海快递恢复情况......
近日有关长沙自建房倒塌事故的救援进展小伙伴们都十分关注月日时分长沙市望城区金山桥街道金坪社区一居民自建房发生倒塌事故据当地事发后通报房屋内被困人员人事发地附近另有人失......
小伙伴们都晓得上海疫情非常严峻复杂为了疫情防控吗当地全市性封闭管理已经一段时间了自五月份以来新增人数减少那么上海疫情月能解除结束吗下面小编为小伙伴们带来上海疫情结束时......
最近一段时间国内多地出现疫情其中上海疫情最为严重每天新增人数都很多为了疫情防控当地全市性封闭管理那么上海各区域解封时间是什么时候下面小编为小伙伴们带来上海各区域解封时......
近日河南郑州再次发生疫情由于此次感染者中有多人均为高铁站的工作人员疫情存在较大的传播风险为了可以尽快遏制住疫情阻断病毒传播和扩散郑州对全市进行了封控管理官方表态郑州确......
距离河北衡水枣强县疫情的发生也已经有半个月了那么枣强现在解封了吗据此前消息月日凌晨衡水市枣强县在应检尽检人群定期检测中发现核酸检测阳性人员后枣强决定实施全域封控管理那......
五一假期期间郑州火车站发生疫情由于人口流动很大可能发生外溢情况当地主城区已经实施封控管理小伙伴们都想晓得郑州解封了吗郑州疫情结束时间是什么时候下面小编为小伙伴们带来郑......
小伙伴们都晓得我们国家一些假期是通过调休补班放假的比如此次五一长假就是需要补两天的班明天就是星期六了对于上班族来说最关注的就是上班情况那么本周六上班吗年下面小编为小伙......
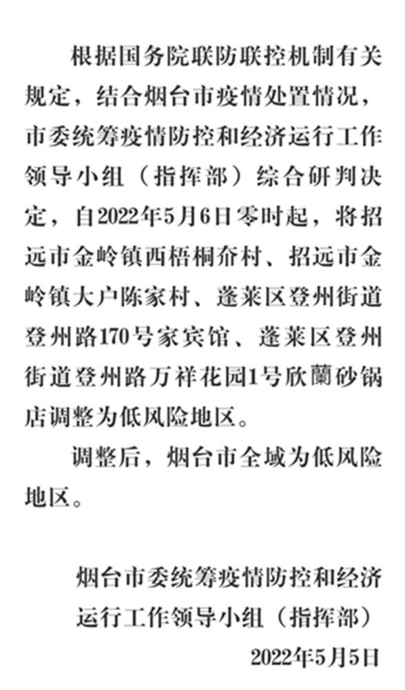
山东烟台近来也是疫情不断一地的疫情刚结束另一地又发现了疫情行程卡上的星号也是摘了又带现在据最新消息月日晚上官方发布通告烟台市全域降为低风险地区很快就有烟台的小伙伴发现......
最近一段时间河南许昌也有疫情为了疫情防控当地实行严格的防疫措施快递也受到了影响对于想要网购的玩家都想晓得许昌快递什么时候恢复正常下面小编为小伙伴们带来许昌快递恢复时间......
日前在湖南长沙发生的居民自建房倒塌事故备受小伙伴们关注事故发生后救援人员在第一时间就开展救援活动了而经过了近一周的救援截至日时此次事故中人获救目前长沙居民自建房倒塌事......
热门资讯
精彩推荐
每日一撸